首页
协会概况
协会简介
协会领导
常务理事
规章制度
大事记
机构设置
联系方式
分支机构
专业委员会
分 会
实体单位
党建工作
党建要闻
党建动态
通知要闻
通知公告
要闻资讯
新闻动态
协会动态
地方动态
学校动态
后勤动态
专题专栏
会员专区
企业会员
政策法规
法律法规
政策规章
行业标准
研究院
协会刊物
网上展示
图片集锦
展会专题
企业服务
当前位置:
首页
-
政策法规
-
行业标准
法律法规
政策规章
行业标准
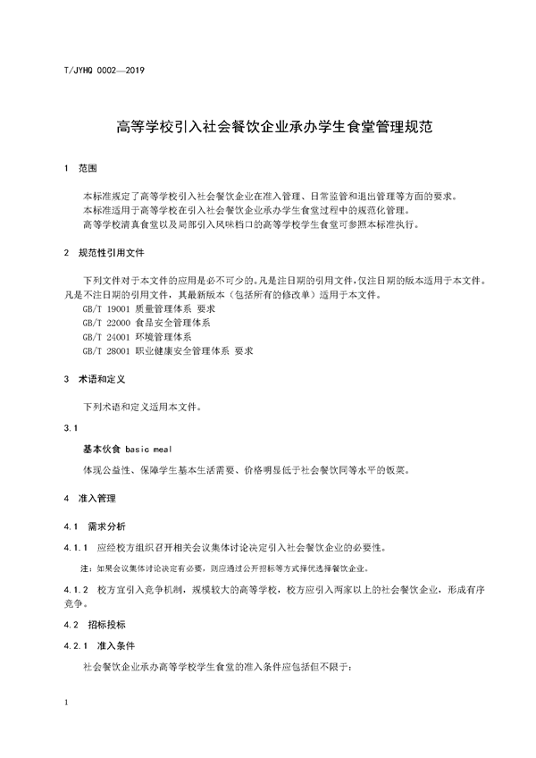
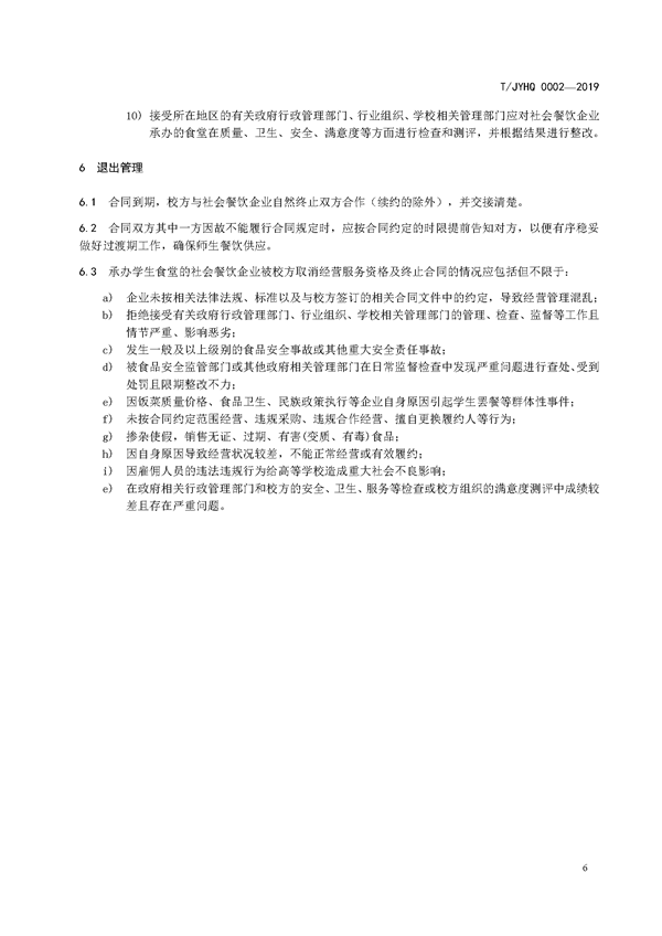
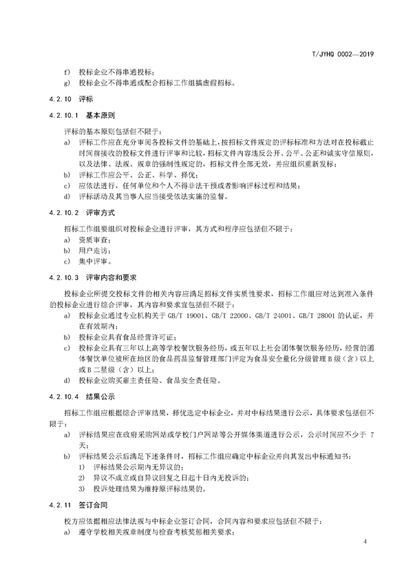
团体标准《高等学校引入社会餐饮企业承办学生食堂管理规范》
日期:2019年03月31日 来源:中国教育后勤协会 阅读: 次
下载:《高等学校引入社会餐饮企业承办学生食堂管理规范》pdf
微信平台